5月12日,由廣州番禺職業技術學院、深圳職業技術大學、佛山職業技術學院、天津商務職業學院、浙江工商職業技術學院、江蘇財經職業技術學院、山東外貿職業學院、山東商業職業技術學院、淄博職業學院、長春金融高等專科學校、河南經貿職業學院、廣西金融職業技術學院、陜西財經職業技術學院、四川財經職業學院、重慶財經職業學院和瀘州市職業技術學校(學校不分排名)共同編制的《數字金融職業教育人才發展藍皮書》,在全國金融職業教育教學指導委員會年會上正式發布。

廣州番禺職業技術學院楊則文教授代表課題組進行發布
藍皮書以翔實的數據客觀地反映了當前中國數字金融發展新趨勢和數字金融職業教育人才培養新進展。對數字金融、互聯網金融、金融科技三者的概念進行了清晰界定,分析了中國數字金融發展特征和新趨勢,提出金融行業數字化轉型的十大信息技術及其應用場景,探討了數字金融人才新需求和人才培養新進展,并提出數字金融職業教育人才培養改革新舉措。
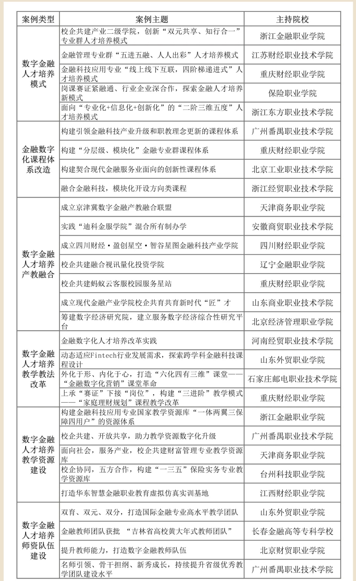
藍皮書還就近些年高職院校金融類專業積極推進數字金融人才培養改革探索實踐所取得的教育教學成果和典型經驗案例進行了總結和發布。

來源 | 金融學院
編輯 | 劉曉璇
責編 | 李學穎